1.5.4 How to Represent If/Else If Statements in an Activity Diagram

For this example we will be using the code below:

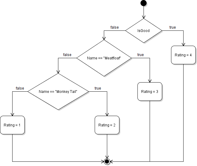
The diagram below is the Activity Diagram that coincides with this code:

Read in English this would be:
If the food is good, then assign the Rating to 4...
If the food is not good, but if it's Meatfloaf, assign the Rating to 3...
If the food is not good nor is it Meatloaf, but if it's Monkey Tail, assign the Rating to 2..
If the food is not good nor is it Meatloaf nor is it Monkey Tail, assign the Rating to 1.