coursecontent.ntc.edu - /IT/CheckData/10-152-312/0510/Theater/


[To Parent Directory]

12/2/2016 4:19 PM 12702 2.2Theater.zip
12/2/2016 4:19 PM 10334 2.2TheaterConcessions.png
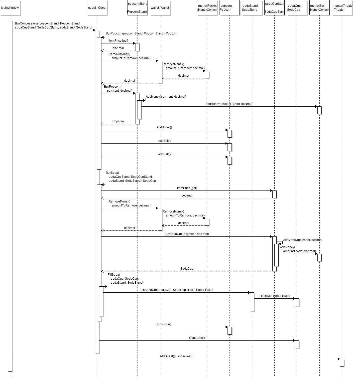
12/2/2016 4:19 PM 52011 2.2TheaterConcessionsSequence.png
12/2/2016 4:19 PM 13329 2.2TheaterGuestWireframe.png
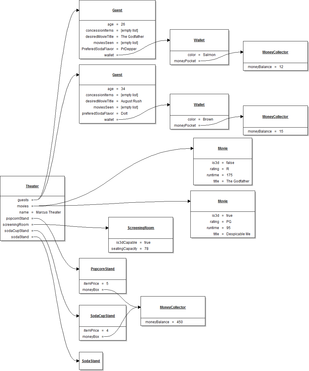
12/2/2016 4:19 PM 47456 2.2TheaterMovieGuestWallet.png
12/2/2016 4:19 PM 6361 2.2TheaterMovieWireframe.png
12/2/2016 4:19 PM 33293 2.2TheaterObject.png
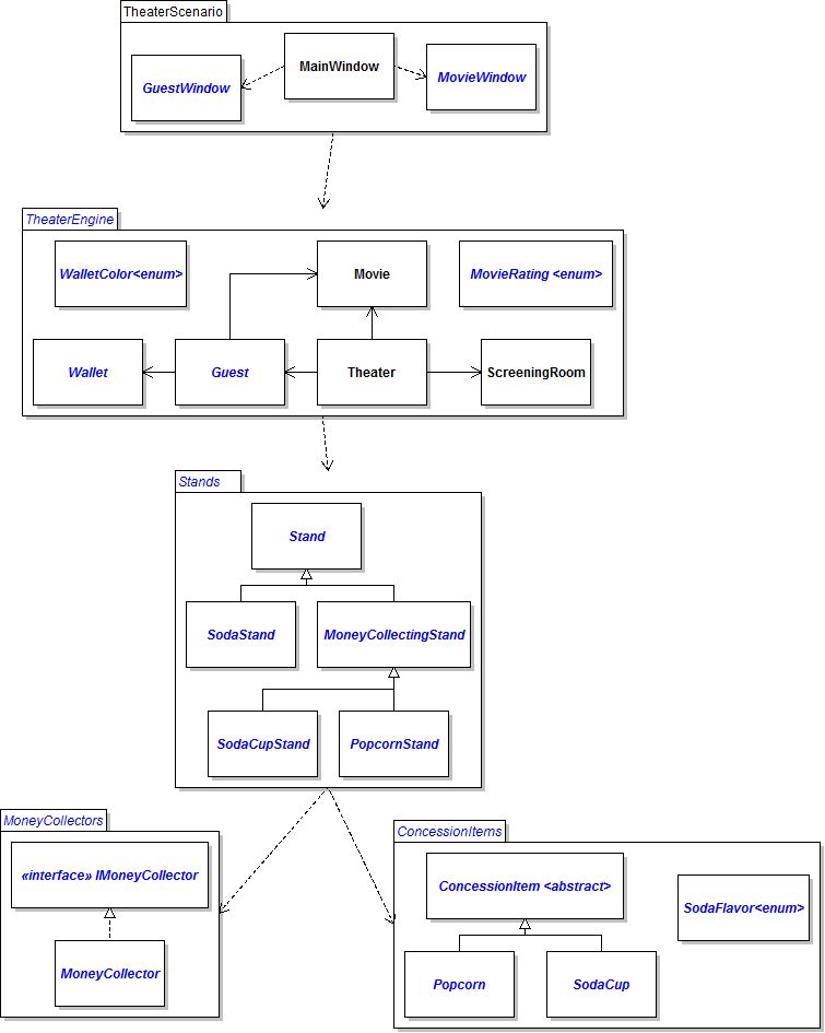
12/2/2016 4:19 PM 19011 2.2TheaterPackage.png
12/2/2016 4:19 PM 29156 2.2TheaterStands.png
12/2/2016 4:19 PM 21846 2.2TheaterTest.json