10-152-391 Team Software Development

NTC Zoo Lab 2.1c

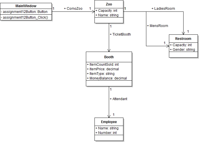
Following the diagram below, create a Lucidchart class diagram.

Additionally, create the Visual Studio solution based off the diagram.