coursecontent.ntc.edu - /IT/10-152-312/0500/Tests/


[To Parent Directory]

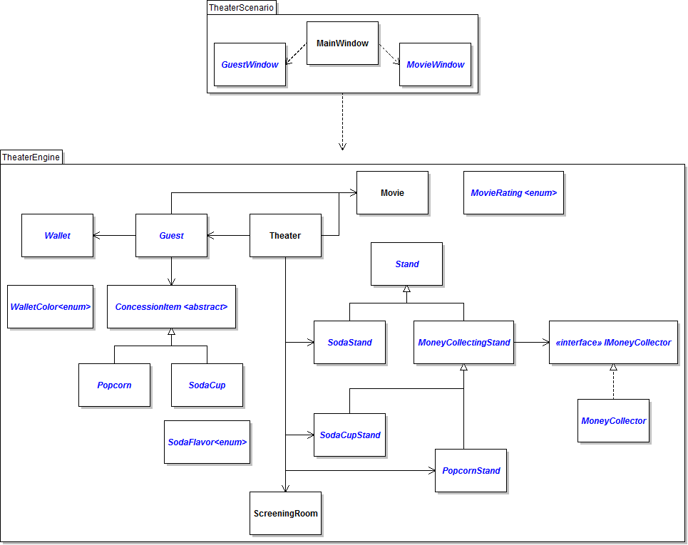
1/29/2016 2:03 PM 130272 1.6TheaterClass.png
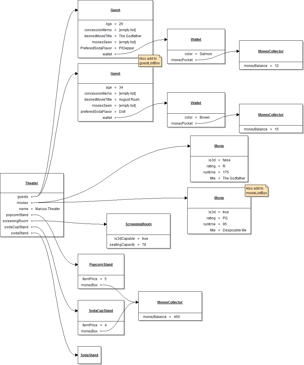
1/29/2016 2:03 PM 34872 1.6TheaterObject.png
1/29/2016 2:03 PM 16745 1.6TheaterPackage.png
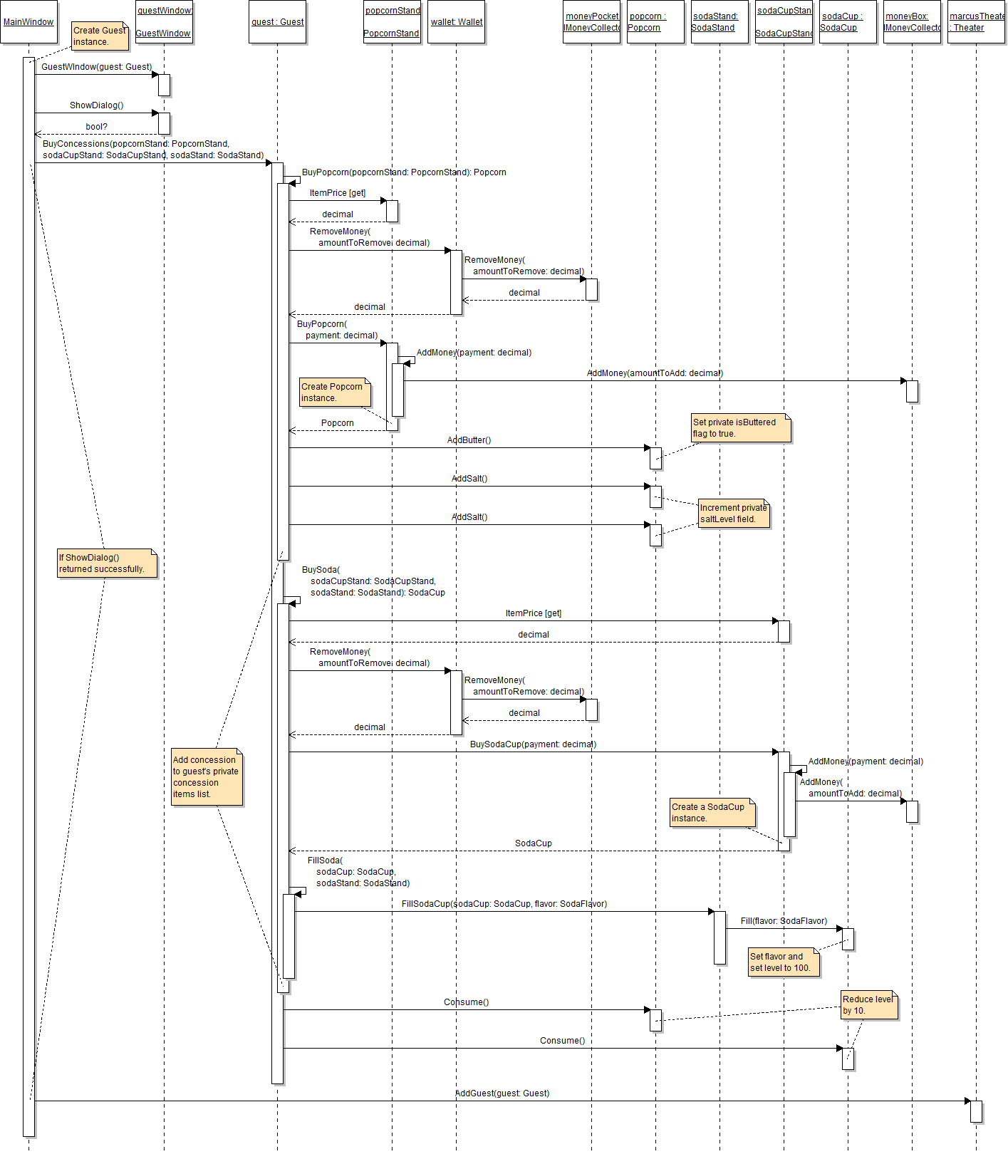
1/29/2016 2:03 PM 65886 1.6TheaterSequence1.png
1/29/2016 2:03 PM 7268 1.6TheaterSequence2.png
1/29/2016 2:03 PM 12052 OOP2_1.6Theater.zip
1/29/2016 2:03 PM 5963 OralFinal.html
1/29/2016 2:03 PM 6889 OralFinalClass1.png
1/29/2016 2:03 PM 1316 OralFinalClass2.png
1/29/2016 2:03 PM 7673 OralFinalCode1.png
1/29/2016 2:03 PM 6841 OralFinalCode2.png
1/29/2016 2:03 PM 2850 Test1-.html
1/29/2016 2:03 PM 58857 Test1Rubric.png